元貿國際有限公司
公司簡介
產品介紹
最新消息
聯絡我們
回首頁
>
產品介紹
>
自動焊錫機
>
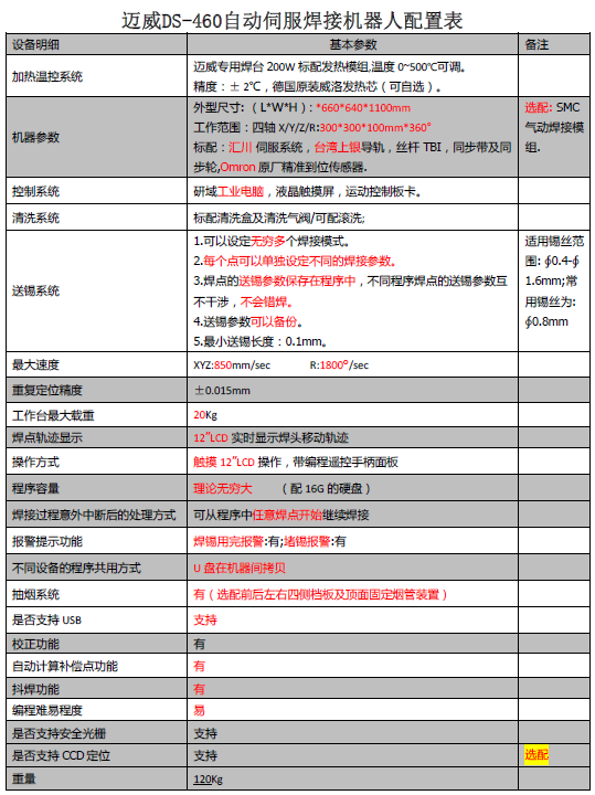
DS-460全自動桌上型自動焊錫機
DS-460全自動桌上型自動焊錫機
找產品
產品介紹
自動焊錫機
DT461 Soldering robot
DS-460全自動桌上型自動焊錫機
DT-460C全自動桌上型自動焊錫機
DT-450全自動桌上型自動焊錫機
AS600全自動焊錫機
激光焊錫球噴射機焊接機
雷射雕刻機
單面
雙面
自動貼標機
單面
雙面
包裝材料
SMT設備
中古設備
印刷機
貼片機
E350視覺分板機
電子式FEEDER和FEEDER校正儀
FUJI
JUKI
SAMSUNG
YAMAHA
PANASONIC
機械式Feeder
JUKI
YAMAHA
SAMSUNG
PANASONIC
各式貼標FEEDER
JUKI
SAMSUNG
YAMAHA
FUJI
非標訂製
全自動智能貼標
萬用治具
吸嘴
吸嘴
吸嘴-生產設備
吸嘴-檢測設備
各式清潔溶劑
STM防靜電料架 Magazine
生產線防靜電產品
防靜電元件盒
防靜電托盤
防靜電周轉箱
防靜電周轉架
接料機
設備起重
選單
回首頁
×
搜尋產品